
시작하면서...
최근 국산 중고 슈퍼콘이 대량으로 풀리면서 자작카페와 자동차 커뮤니티를 중심으로 핫!? 합니다. 살짝 위험하고 다루기 힘들지만 워낙 힘이 좋은 녀석이라 점프스타터나 전압안정을 위한 보조장치로 쓰임새가 많고 자작카페에서는 간단하게 2개 직렬로 구성한 스폿용접기가 인기입니다.
일전에 2만원대 알리회로를 이용하여 간단하게 테스트해봤는데 인터페이스가 불편해 결국 회로까지 직접 자작, 목업개념의 스폿용접기를 완료했습니다.
슈퍼콘 스폿용접기에 대한 개인적 느낌은 복잡하고 관리가 까다롭고 복잡한 DC방식의 단점은 그대로라 언제든지 전원만 넣으면 수십 수백방 균일한 품질로 연속 스폿에 자유로운 AC방식이 효율적 관리적 측면에서 우위에 있지 않나 싶습니다. 물론 저렴한 알리 회로만 붙이면 바로 스폿이 가능하니 접근은 쉽습니다만... 제대로 꾸밀려면 AC용접기 제작 비용의 2~3배가 훌쩍 넘어가고 약간의 전자적 지식도 필요합니다.
AC용 스폿기가 있다면 굳이 슈퍼콘 방식으로 넘어갈 필요는 없겠지만 물들어올때 노젓는다고 지금이 싸게 제작할 기회라 만들어 두면 서브?용도로 나쁘지는 않을 듯 합니다.
이하 전기전자 비전공자다보니 하나씩 찾아 공부하며 진행하고 있습니니다. 때문에 깊이 있게 이해하지 못해 잘못된 정보가 있을 수 있으니 혹 그런 부분이 있다면 지나치지 마시고 꼭 지적해주시면 정말 고맙겠습니다.
모스펫 선정
AC방식은 1차측 최대 20A 정도만 Triac 소자 1개로 스위칭을 해주면 2차측에 대전류가 유도되는 방식이지만 슈퍼캡 방식은 최대 수백~ 천A가 넘는 전류를 직접 스위칭 해야하기 때문에 이를 담당하는 모스펫(MOSFET) 부품 선별이 핵심입니다.
현재 코로나 사태와 우크라이나 전쟁 이후 정품 모스펫을 구하는 것이 녹록찮습니다. 대부분 품절이고 구입가능하다고 해 주문하면 미국에서 선적취소되기도 했습니다. 재고가 있다해도 터무니없게 비싸고... 사정이 이러하다보니 현재 사람들이 제작하는 슈퍼콘 스폿기의 모스펫은 99프로 중국산 짝퉁 칩입니다. 대안이 없는 상태입니다. 그게 불안하니 또 몇 십개를 병렬로 붙이기도 하고....
그러다가 슈퍼콘 구입때문에 다이코리아 쇼핑몰에 들렀다가 IRL3713 가 보이길래 덥썩 구입했습니다.
수퍼콘 LSUC 2.8V 3000F의 순간 방전량은 스펙상 2000A 이상 입니다.
요즘 핫?한 K6(??) 알리 회로가 429A급 F1324S-7P를 5개 사용하고 있으니 전체 2,145A라서, 260A급 IRL3713는 9개를 사용하면 2,340A 이니 대충 2S1P는 커버가 가능할 듯 합니다.
클램프메터로는 정확하지는 않지만 사전 테스트 스폿시 전류량이 500A 정도 나왔습니다.
모스펫 병렬구성은 로드가 각각 공평하게 나누어 분산되면 좋겠지만 Gate 신호와 가까운 일부 칩에 집중될 수 있다는 걸 고려하면 아무래도 스펙자체가 큰 모스펫을 선택하는 것이 좋을 듯 합니다. 부품의 저항 특성차가 클 경우 ms단위 사용하는 스폿용접 특성상 열폭주보다는 잔류에 의한 고전압 서지등으로 파손될 가능성이 높읖듯 하고 이건 회로에서 어느정도 보완이 가능할 듯 합니다.
모스펫 스위칭 보드 제작
9.81US $ 7% OFF|Welding Machine Mos Board | Board Spot Welding | Welding Board Lithium - Instrument Parts & Accessories - Aliexp
Smarter Shopping, Better Living! Aliexpress.com
www.aliexpress.com
기 제작하시는 분들은 대부분 알리에서 위와 같은 모스펫 보드를 구입하고 대체제가 거의 없는 편이라 이 방법을 추천합니다. 저는 PCB로 만들 생각이 있어 목업개념으로 부스바만 구입해서 직접 납땜해봤습니다.



대충 눈대중으로 3t 두께를 구입했더니 가공하면서 비트 3개가 부러지는 등 가공에 애를 먹었습니다.
구리 부스바는 2t 두께에 15mm (30sq) 넓이가 가공하기는 적당할 듯 합니다.
게이트 저항은 가지고 있던 33옴 저항을 사용했습니다. 스위칭 손실이 스폿용접에 큰 의미가 없다고 판단해 10~1K사이로 적당히 달아주면 된다고 판단했는데 어떨지 모르겠습니다.
알리의 모스보드를 보면 게이트 저항에 다이오드가 하나씩 달려 있는데 구글링을 해보니 TVS 다이오드라고 합니다. ESD Protection 역할인듯 한데 최종적으로 풀다운 저항을 각각 달아주어 굳이 달 필요는 없다고 판단했습니다. 이 부분은 추가로 자료를 찾아봐야할 듯 합니다.
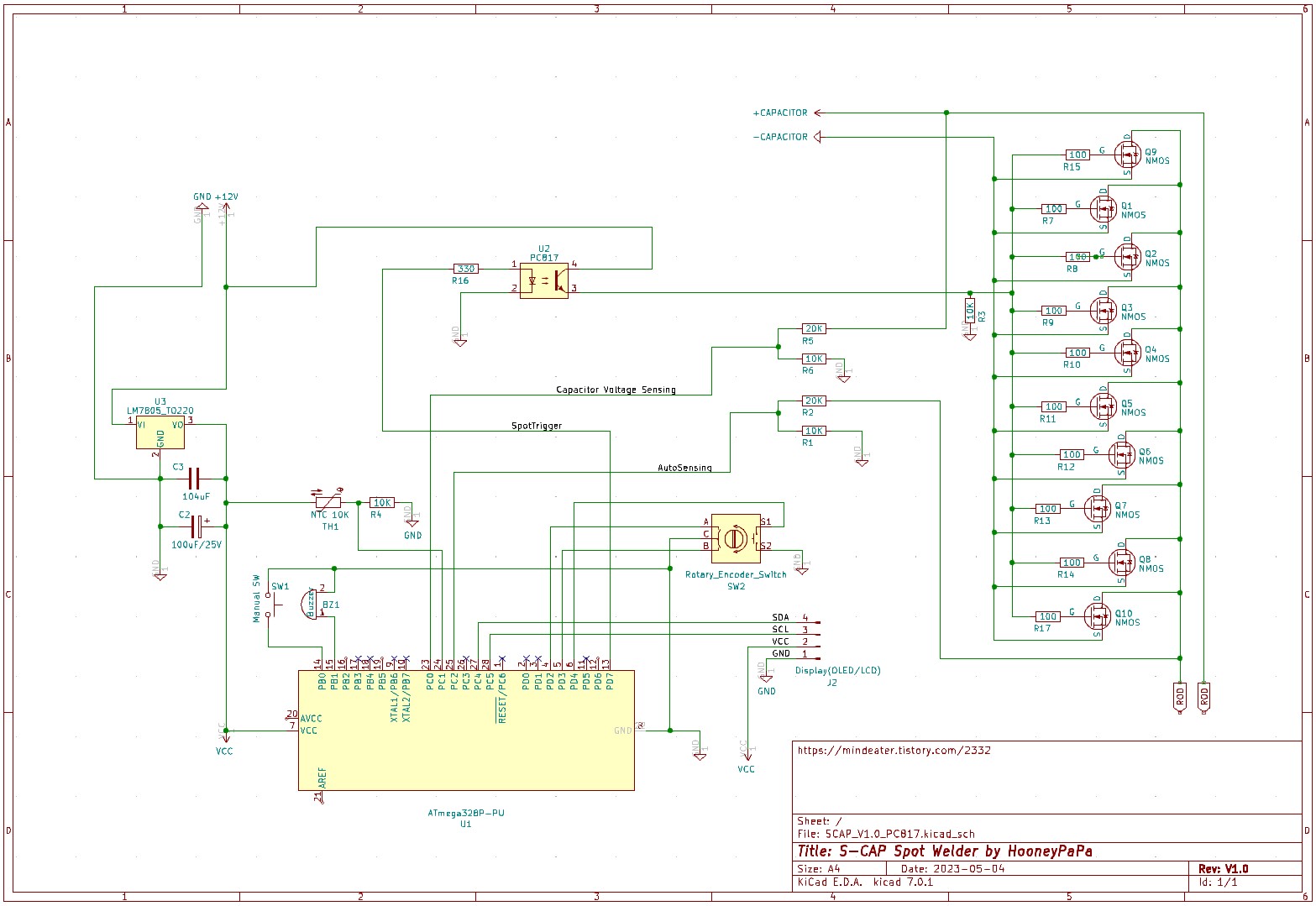
회로도

테스트 목업 제작용으로 간단하게 그려본 수정하기 전 회로도입니다.
Gate 직렬저항과 풀다운 저항(10K)를 하나만 추가했다가 아래처럼 모스펫보드를 분리하면서 각각에 달아준 상태입니다.

풀다운 저항 한개로는 Turn Off Delay가 너무 심해서 각각의 모스펫에 풀다운 저항을 달아주었는데 자세한 사항은 아래 관련글을 참고하시면 될 듯 합니다.
컨트롤 회로 자체는 AC에 비해 단순합니다만 추후 모스펫 보드와 충방전, 밸런싱까지 포함하면 훨씬 더 복잡해질 듯 합니다. MCU는 콘솔 디버깅을 위하여 아두이노 나노(Arduino Nano)로 검증 후 마이크로칩의 Atmega328P-U 를 사용했습니다.
처음엔 모스펫 컨트롤을 위해 TC4420 게이트 드라이버를 사용했는데 회로에 전원이 인가되고 MCU가 제어를 가져가기 전에 발진 상태 와 몇 가지 문제로 저렴한 PC817로 교체했습니다. 포토커플러를 통한 제어는 모스펫 10개 이하가 적당할 듯 합니다.
기타 나머지 부저와 엔코더 그리고 LCD는 기존 AC회로와 동일합니다.
스폿 타임 발진테스트
오토스폿, 다단스폿 테스트
회로 코딩 및 제작
슈퍼 커패시터용 아두이노 스폿회로 제작 - 펌웨어 코딩 완료
슈퍼 커패시터용 아두이노 스폿회로 제작 - 펌웨어 코딩 완료
요즘 순간방전량이 2000A에 달하는 어마무시한 수퍼~ 커패시터 일명 수퍼콘 LSUC 2.8V 3000F가 인기가 대단합니다. DIY 카페를 중심으로 대량으로 그것도 초저가에 풀리고 있어 그 동안 만들기도 까다
mindeater.tistory.com
기존 AC회로의 인터페이스를 그대로 사용했습니다.
만능기판 제작은 예측할 수 없는 케이블 단선, 쇼트 등등 휴먼에러가 많아 불필요한 시간과 고생?이 추가될 수 있어 비추합니다. 스코프로 찍어보니 전원 리플도 상당히 심하네요.
뭐 그래도 스폿동작은 잘 됩니다.
+
테스트하는 과정에서 안전과 관련하여 추가한 기능이 있습니다.
1. 슈퍼콘 과충전을 알 수 있도록 전압이 설정 값보다 높으면 경고음
2. 온도에 따라 부저로 경고음 (60도로 하드코딩됨)
케이스 3D 모델링 및 STL 파일

전체 크기는 LSUC 2S1P에 맞게 185X100X150 입니다.
전면부 패널은 LCD1602와 엔코더를 넣었지만 분리형으로 해서 다양한 회로를 쉽게 적용할 수 있도록 했습니다.
사용된 SD 출력용 STL파일입니다.
다른 회로를 사용할 경우 FRONT_PANEL만 쉽게 다지안해서 교체하시면 될 듯하고, 6게이지 실리콘 케이블 전용 홀더와 핸들 그리고 택트스위치 링이 포함되어 있습니다.
제작 스케치










조립하면서 시행착오가 많았습니다.
특히 충전과 관련된 부분과 앞서 얘기한 만능기판 휴먼에러등등... ㅎ
먼저 강압회로를 12V전원을 5.4V/4A로 설정하고 조립하는 과정에서 슈퍼콘에 연결하자마자 10A 이상 치솟으면서 강압회로가 망가졌습니다. 슈퍼콘이 땡겨가는 힘이 강압회로 CC를 무력화한건지 아니면 불량인지는 잘 모르겠습니다.
할 수 없이 기존 자작품에서 탈거해서 작업을 이어갔습니다.
대신 파워서플라이를 이용해 슈퍼콘을 5V 가까이 충전을 한 후에 강압회로와 연결했습니다.

이 과정에서 모스펫 하나가 소손되어 교체했습니다.
정확한 원인은 모르겠지만 짝퉁이고 G<->D가 도통상태인데 불량같은 느낌입니다.
이후 게이트 발진이 잘되다 안되다.... 알고보니 XH2.54에 케이블이 움직이면서 단선이라 이것도 보강 ㅎ
마지막으로 정상동작 확인하고 최종조립단계에서 회로에 전원을 거꾸로 입력해 7805 레귤레이터 파손으로 또 교체..
PCB 제작후 진행하면 이런 문제는 없을텐데 괜히 만능기판으로 만들면서 비싸게 산 고생입니다. ㅎ
여하튼 좌충우돌 우여곡절 끝에 완성되었습니다.
완성된 모습




처음 사용해본 살짝 빨간색 필라멘트인데 생각보다 마음에 들지는 않습니다.
차라리 노란색이 더 울리지 않을까 싶습니다.


디스플레이 간단 설명입니다.



용접선입니다. 택트 스위치 링을 만들어 끼워주었습니다.
테스트 영상
전체적으로 동작을 점검하고 스폿 테스트를 해봤습니다.

수지형 1.5K와 비교하면 크기가 생각보다는 크게 차이가 나지는 않습니다.
다만 무게는 비교가 안될 정도로 가볍습니다.
2S1P에 6awg 실리콘 용접선으로는 0.3t 용접은 쉽지 않습니다. 4awg를 사용하면 또 다를 듯 하지만...
그렇다고 2S2P나 3S1P등 슈퍼콘을 추가하면 부피도 커지고 모스펫도 증설해야하니 가정용으로 메리트는 사라질듯하고 2S1P로 지지고 볶고 이런저런 시도를 해봐야 좀 더 객관적인 비교가 되지 않을까 싶습니다.
이녀석도 충전을 하면서 스폿을 치면 0.2t 까지는 균일한 성능을 보여주고, 가볍고 포터블로 개조가 가능해서 나름 장단점이 있을 듯 합니다.
이렇게 제작해보니 제작 2S1P로 만든 슈퍼콘 스폿기는 난이도 성능 편의성, 안정성 모두 언제든 전원만 넣으면 균일한 성능을 보여주는 수지형 1.5K를 따라가기는 힘들다는 것이 개인적인 생각입니다. ^^;;
충전 및 주의사항
수퍼콘 방전량이 커서 스폿 몇 방 치면 바로바로 전압이 떨어지는 것이 눈에 보입니다. 보통 전압이 5V로 떨어지면 성능이 급격히 하락해 균일한 스폿성능을 위해서는 스폿과 동시에 바로바로 충전을 해주는 것이 필수일듯 합니다. 다만 용접선을 충분히 두껍게 해서 0.2t 이하 타임을 낮게 사용하면 전압강하는 상대적으로 낮을 듯 싶습니다.
충전전압은 개인적으로 5.6V 만충은 위험하다고 판단해 보수적으로 내압보다 낮게 5.2~5.4V CC값은 4A 정도를 사용했습니다.
충전방법은 단자를 외부로 빼서 파서로 충전하는 것이 좋은데 불편하니 강압회로를 넣게 되는데 슈퍼콘을 5V이상으로 충전하고 물려주는 것이 좋을 듯 합니다. 보관시는 방전해두는 것이 좋을텐데 사용하려면 또 충천을 해야하고.. 아직은 좋은 방법이 생각나질 않습니다.
CC가 제대로 동작하는 검증된 강압회로를 사용하거나 외부 충전용 단자를 따로 빼두는 것이 좋을 듯 합니다.
그 밖의,,,
이 슈퍼콘의 경우 잘 못 다르면 위험할 수 있으니 쇼트나 충전시 매우 주의를 해야합니다.
휴대용으로 리튬이온 배터리를 넣는 경우는 슈퍼콘 폭발이후 리튬배터리 발화로 화재로 이어질 수 있으니 사용하면서 주기적으로 상태를 체크해가면서 안전하게 사용해야할 듯 합니다.
강압회로 교체와 포터블로 개조

슈퍼콘의 전압이 최대 5.6V이고 2S1P면 500F입니다. 이 전원을 이용하여 회로를 구동할 수 있고 급할 경우 충전전원없이 스폿이 가능해서 간단하게 개조를 해보았습니다.
아울러 사용전 강압기가 다른 자작품에서 쓰이던걸 임시로 사용한 거라 다시 원래 자리에 넣어두고 최대 5A까지 지원가능한 XL4015 강압회로로 교체했습니다.
1.16US $ 17% OFF|5A DC to DC CC CV Lithium Battery Step down Charging Board Led Power Converter Lithium Charger Step Down Module
Smarter Shopping, Better Living! Aliexpress.com
www.aliexpress.com
일단 슈콘의 전압을 회로 구동용으로 승압해주어야 하는데 대충 10mA 정도만 있으면 되니 가장 저렴한 미니승압모듈을 사용합니다.
1.63US $ 48% OFF|Boost Converter Dc-dc 3.7v 12v | 3.3v Lithium Battery Regulator - 5pcs Mini Dc-dc - Aliexpress
Smarter Shopping, Better Living! Aliexpress.com
www.aliexpress.com
이 모듈은 4개의 점퍼로 간단하게 5V, 8V, 9V, 12V로 승압할 수 있어 9V가 필요한 테스트기등에 자주 사용하고 있습니다.

슈퍼콘으로부터 역전류를 방지하기 위한 다이오드 추가
다이오드 전압강하 보상
전면에 전압계 라인을 끊어주어야 하는데 자세한 사항은 아래 글 참조!!
https://cafe.naver.com/diyhome1/88309

XL4015 전압/전류 설정


충전시 가시적으로 알 수 있도록 LED 연장과 최대 허용전류가 자주 사용되므로 메인칩에 방열판 추가


TO DO...

1. 일단 제작한 회로가 안정적으로 동작하는지 테스트를 많이 해봐야할 듯 합니다.2. 알리 회로처럼 추가 전원없이 12V 입력대신 슈퍼콘의 전원을 회로에서 사용해서 컨트롤 하는 방식에 대한 고찰도 이루어져야 할 듯 힙니다. 강압방식이 열로 소비되는 에너지가 많다보니... 장단점 고려해보고 결정해야할 듯 합니다.
3. 2S전용 밸런싱과 충전모듈?
밸련싱은 저항 몇 개와 가시정보를 위해 LED를 추가하면 될듯 한데 충전 모듈은 조금 위험해서 이 부분에 대한 공부도 필요할듯 합니다. 충전이 들어가면 지금 프로그래밍 인터페이스의 수정도 불가피하구요..
4. 분양은 모스펫 수급적인 측면이나 AS 문제가 많기에 여러모로 고민이 많습니다.
시작했으니 공부차원에서 샘플 PCB 제작까지는 진행해볼 생각입니다. 모스펫 보드를 분리하고 컨트롤러만 회로로 만들면 매우 작게 제작이 가능할 듯 한데...
여하튼 급하지 않으니 충분히 공부하면서 시나브로 진행해봐야겠습니다.
감사합니다.
+
본 글은 참고만 하시고 따라 제작하다 발생한 사고에 대해서는 책임을 지지 않습니다.!!
관련글
PCB 디자인
수퍼커패시터 스폿용접 회로 PCB 아트워크 1차 디자인
MAIN CONTROLLER 가로 세로 8cm X 5cm MOSFET BOARD 가로세로 15.24mm x 15.24mm 부스파 15mm를 장착할 수 있도록 설계 예상 Features... 1. 컨트롤러 - 컨트롤러는 구동 전원 : 커패시터의 전원 (PWR SW) - 모스펫 발열시
mindeater.tistory.com
PC817 sink current 적용
슈퍼커패시티 스폿용접기 회로 - 모스펫 Gate Control (source vs sink) 테스트
최근 슈퍼커패시터용 컨트롤러 PCB 아트워크를 끝내고 점검하는 과정에서 이홈메이드 클럽의 "초짜탈출의 꿈"님의 조언을 토대로 관련 실험을 해보았습니다. https://cafe.naver.com/hssoon/357634 Source Cur
mindeater.tistory.com
풀다운저항 시험
자작 슈퍼커패시터 스폿용접기 모스펫보드 풀다운저항 실험
지난 주 제작한 슈퍼콘덴서 스폿용접기입니다. 다음 단계로 PCB 아트웤을 진행하기에 앞서 회로 스케치 중인데 병렬구성된 모스펫에서 풀다운 저항에 따른 의미있는 변화가 없다면 단가차원에
mindeater.tistory.com
펌웨어 프로그래밍
슈퍼 커패시터용 아두이노 스폿회로 제작 - 펌웨어 코딩 완료
요즘 순간방전량이 2000A에 달하는 어마무시한 수퍼~ 커패시터 일명 수퍼콘 LSUC 2.8V 3000F가 인기가 대단합니다. DIY 카페를 중심으로 대량으로 그것도 초저가에 풀리고 있어 그 동안 만들기도 까다
mindeater.tistory.com
AC 오토 스폿용접
AC 오토 스폿용접 회로 리뉴얼 버전 분양 판매!! ^▽^)/ - 진행중!!
타이틀에 특별히 "[종료]" 안내가 없으면 현재 진행중입니다!! 가정의 220V 전원을 이용한 AC 스폿용접기 컨트롤보드입니다. 스폿 타임 검증 리뉴얼 버전은 Atmegra 328P U 공칩을 실장하는 방식으로
mindeater.tistory.com
수지1.5K AC오토스폿용접기 의뢰품 제작 로그 및 관리 페이지 (0468님)
2021년에 제작을 마지막으로 쉬다가 최근 변압기를 하나 구했는데 마침 의뢰가 들어와 제작해 들어갔습니다. 오랜만에 만드는 거라 힘은 좀 들고 시행착오도 있었지만 나쁘지 않은 결과물이라
mindeater.tistory.com