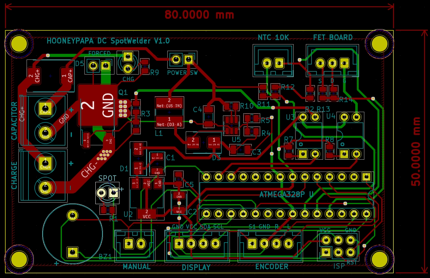
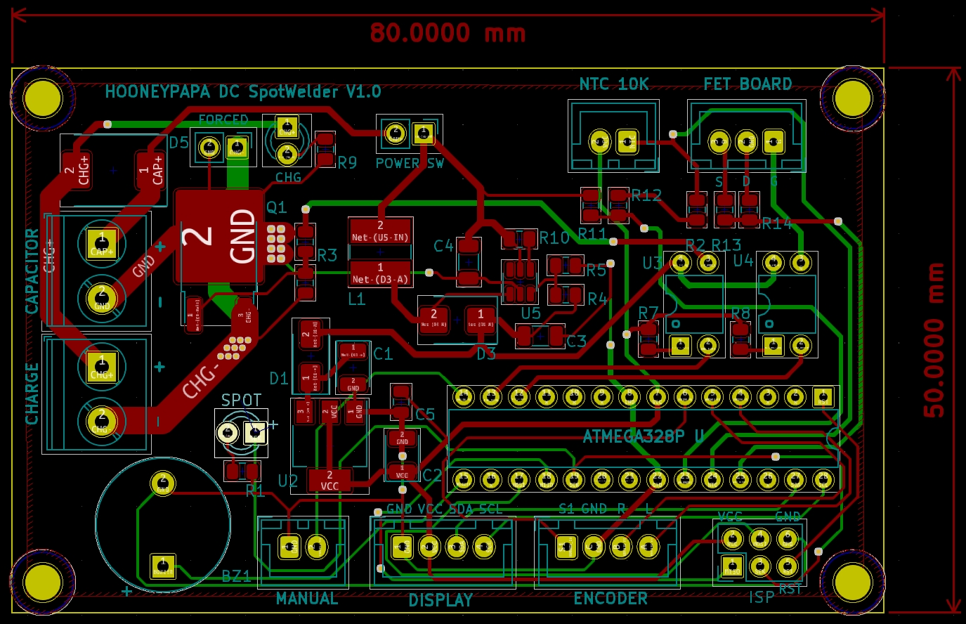
MAIN CONTROLLER




가로 세로 8cm X 5cm
참고로, 충전라인은 강압회로가 없이 입력을 그대로 출력합니다.
대신 회로는 커패시터의 전압을 측정해서 만충전압과 같아지면 라인을 차단하는 기능을 합니다.
이유는 저가형 강압회로 몇 개를 사용해 테스트를 해봤는데 CC가 제대로 동작하지 않고 망가져버렸기 때문이고 강압칩들이 대부분 중국산이라 비슷하다고 판단 아직 회로에 추가하기는 무리라고 생각했습니다. 이 부분이 해결되면 다음 버전에는 추가할 생각입니다.
충전을 컨트롤하는 모스펫은 방열판을 PCB에 넓게 배치해서 추가로 달 필요가 없도록 했습니다.
MOSFET BOARD




가로세로 8cm x 8mm
부스파 15mm 넓이를 '山' 자 형태로 장착할 수 있도록 설계했습니다.
릴레이핀을 추가해서 병렬로 연결할 수 있도록 했습니다.
▶▶ MOSFET Array Board 끼리 릴레이보다는 컨트롤러보드에서 선을 병렬로 따는 게 더 좋습니다.
몇 가지 테스트를 거쳐 최종 Full Down 저항과 직렬저항을 각각 SMD 타입으로 추가했고, 모스펫은 직접 땜을 해야합니다.
예상 Features...
1. 컨트롤러
- 컨트롤러는 구동 전원 : 커패시터의 전원 (PWR SW)
- 모스펫 발열시 알람
현재 65도 고정되어 있고 설정할 수 있도록 할지는 고려중
- 과충전 알람 : 수퍼콘 전압이 설장값보다 크면 알람이 울리고, 충전선 차단
- 모스펫 파손으로 도통시 알람 (검토)
- 기타 기능은 AC 회로와 동일
- 디스플레이는 LCD1602를 기본으로하고 LCD2004지원을 고려.
2. 충전
- 입력전압을 그대로 포워딩 (파서나 강압회로 필요)
- 컨트롤러 부팅이후 커패시터 전압에 따라 충전 스위치를 자동으로 ON
- CHG 스위치 핀을 이용하여 강제로 충전할 수 있도록 함
3. 온도센서를 모스펫 보드에 장착했고, 컨트롤러와 xh2.54 2핀 케이블로 서로 연결
- 알리발 모스펫 보드와의 호환성을 위하여 컨트롤러에 온도센서를 달 수 있는 커넥터를 추가(병렬사용은 안됨)
4. 모스펫 보드
- 기본 10개까지 지원 (필요시 가감하여 추가 디자인)
- TVS 다이오드는 생략, 대신 Full Down 저항을 모스펫 각각에 추가해줌(아래 관련글 참고)
5. 밸런싱 기능은 생략
알리에서 사용하는 수퍼콘에 맞게 구입하는걸 고려
6. 업그레이드 핀
아두이노를 이용한 펌웨어 업그레이드
+
첫 PCB제작 이후 2년이 훌쩍 지나 Kicad를 열었습니다.
프로그램 버전도 몇 단계를 뛰었고 하나하나 유튜브보면서 익혔던 방법은 희미해진터라 다시 툴 사용법을 익혀야 했습니다. 평소 간단한 것들부터 자주 디자인해보면서 어느 정도 스킬은 습득할 필요를 느낍니다.
PCB 두 번째 작업도 역시 스폿컨트롤러입니다.
검증 안된 승압모듈을 추가했고 일부 부품이 처음 시도해보는 smd라 한방에 가기는 힘들듯 합니다.
마지막으로 점검 후 소량 주문해서 테스트를 해봐야겠습니다.
.
업데이트
2023-05-28
부품들 선택해서 JCLPCB에 주문했습니다.

SMT 공정을 추가했는데 환률이 높고 비용이 제법 나갑니다.
10셋 주문했고 S.F Express를 선택했으니 10일정도 걸리면 도착할 듯 합니다.
업데이트 V1.1
2023-06-18
검증후 일부 부품, 패턴등을 다음과 같이 수정했습니다.



컨트롤러의 수정사항
1. D5의 부품을 SS10100에서 전압강하가 상대적으로 적은 SS1045로 변경
2. D5의 패딩에 코퍼를 넓혀서 방열효과를 키움
3. CAPACITOR 단자를 3P로 변경, B1의 전압을 측정하여 셀별 밸런싱을 모니터링
4. C1, C2를 16V 10uF 탄탈커패시터에서 25V 10uF 세라믹커패시터로 변경
5. 부저 컨트롤 모스펫(Q2)을 이용한 컨트롤과 플라이휠 다이오드 추가(D6)
6. S와 D의 라인이 잘못되어 있어 교정
7. 커넥터의 방향을 통일함
8. 라우팅 레인을 최대한 짧고 전류량에 맞게 폭을 수정하고 관련소자들끼리 모여있도록 배치
9. 예비용 C6 추가(초짜탈출의꿈님 테스트용)


모스펫 보드 수정사항
1. 직렬저항을 효율적으로 재배치
2. 모스펫 사이에 실크를 살려서 납땜을 용이하게 함
3. 150mm 넓이의 동부스바와의 간섭을 위해 간격을 조정
4. D 코퍼푸어 강화
이상은 다이꾼&족의 '초짜탈출의꿈'님께서 코치및 검수해주신 사항을 적용했습니다.
다시 한 번 감사드립니다.
관련글
포터블 슈퍼콘 스폿용접기 제작 완료!! - 아두이노 자작회로와 슈퍼콘덴서(커패시터) LSUC 2.8V 3000F
시작하면서... 최근 중고 슈퍼콘이 대량으로 풀리면서 자작카페와 자동차 커뮤니티를 중심으로 핫!? 합니다. 위하고 다루기 힘들지만 힘 이 워낙 좋은 녀석이라 점프스타터나 전압안정을 위한
mindeater.tistory.com
자작 슈퍼커패시터 스폿용접기 모스펫보드 풀다운저항 실험
얼마전 목업개념으로 제작한 슈퍼콘덴서 스폿용접기입니다. 다음 단계로 PCB 아트웤을 진행하기에 앞서 회로 스케치 중인데 병렬구성된 모스펫에서 풀다운 저항에 따른 의미있는 변화가 없다면
mindeater.tistory.com